
|
|
|
|
||||
| 2005 | RNWCS-01 | 443.92 MHz , MC145026, MC145027, RNH-09-TX, RNH-10U-RX, RNH-08-TX, RNH-08-RX, PC, RNTH-29-C-TX, RNTH-30-D, RNTH-31-RX |
1-й вариант системы 2-й вариант системы 3-й вариант системы 4-й тестовый варинт системы RNTH-29-C-TX, RNTH-30-D, RNTH-31-RX Декодеры на основе MC145026(7) 16-командный передатчик TX433 (RNH-08-TX), USB-приемник (RNH-10) на tiny2313 c firmware для протокола USB, другой приемник имеет только светодиоды, выход на осциллограф и возможность легко менять модули RX433. RNH-09 - это программируемый передатчик TX433 с возможностью передавать по радиоканалу температуру, (датчик температуры DS18S20) |
|||
| 2005 | RNWCS-02 | 443.92 MHz, 2-tone RNH-06, RNH-07 |
RNH-07-RX.Сначала я передавал два тона, которыми кодировал цифровую информацию. Этот способ оказался не имеющим смысла, так как можно напрямую передавать сигнал с UART. Но потом пришла идея передавать звук, используя 1) частотную модуляцию (RNWCS-10, RNH-17) или 2) широтно-импульсную модуляцию ШИМ (PWM). У приемника использовать в первом случае ФАПЧ (PLL) для демодуляции, во втором просто ФНЧ. |
|||
| 2008 | RNWCS-03 | 443.92 MHz, UART |
RNH-12, RNH-05 |
|||
| 1987-2010 |
RNWCS-04 |
SW, SSB (1.83 - 29.9 MHz) 2-tone |
Состоит из подсистем
RNH-33, RNTH-346, RNTH-61,62,63,77,82, RNH-05,07 и
программного обеспечения RNTerminal-5. |
|||
| 2010 | RNWCS-05 | FM 115-116.5 MHz 2-tone |
1) Программа RNTerminal5 2) Модулятор RNTH-63-2 (RNTH-78) 3) Передатчик RNTH_#75 (FM-TX) 4) Приемник Std-FM-RX, 5) Демодулятор RNH-7, 6) Программа RNTerminal5 RNTH-109 FM-RX (TDA7021, LM386) |
|||
| 2010 | RNWCS-06 | Infrared CD4046BE, К561ГГ1 sound |
RNTH-25, RNTH-26, RNH-14
|
|||
| 201x | RNWCS-07 | LW, MW АМ | [167].148,213, Idea: простой контур на ферритовом сердечнике, который подпитывается ШИМ сигналом. Для получения ШИМ сигнала используется 555 таймер. Ширина импульса определяет амплитуду колебаний в контуре, таким образом получаем АМ сигнал. | |||
| 2010 | RNWCS-08 | HUAWEI Mobile Connect - 3G
Modem GSM/GPRS modem 850/900/1800/1900/2100 MHz |
RNTH-117 |
|||
| 2010 | RNWCS-09 | Bluetooth |
RNTH-48 |
|||
| 2011 | RNWCS-10 | 433 MHz Sound Transmission System | RNH-17,
CD4046,
Частотно-Импульсная Модуляция, ФАПЧ |
|||
| 2015 | RNWCS-11 | RC, Radio Control | RNTH-163, RNTH-192, RNTH-136 | |||
| 2012 | RNWCS-12 | WebServer (Hardware+Firmware) Ethernet-Shield Arduino SmartPhone |
RNTH-124 RNTH-136-01 RNTH-234 (Router) |
|||
| 2015 | RNWCS-13 | WiFi SmartPhone |
RNTH-193 RNTH-194 RNTH-234 (Router) |
|||
| 2016 | RNWCS-14 | SW-27.12 MHz DSB, CW SmartPhone |
RNH-26 -HFPA ~20 W (RNTH-222) RNTH-224 - Возбудитель RNTH-220 - Ant. RNTH-235 - PC RNTH-234 - Router RNTH-191- LCD RNTH-192 - Esplora |
|||
| 20xx | RNWCS-xx | magnetic field | ||||
| 2010 | RNCS-01 | RS-485 RNNP RomaNets Network Protocol |
PC, RNH-05, RNTH-22,
RNTH-52, Idea: Через ПК включать Аудио УМ, регулировать громкость, тембр и др. |
|
|
|
|
|||||
| 2003 | RNTH_00 | LPT1
port black stand DAC, ЦАП |
![]() driver_and_activex.zip Ioctl.h Ioctl.cpp test.asm ![]() |
||||
| 2003 | RNTH_01 | PICMicro programmer |
|
||||
| 2003 | RNTH_02 | PIC16F84 test board |
|
||||
| 2003 | RNTH_03 | PIC16F84 test board |
![]() |
||||
| 2003 | RNTH_04 | 4Digit LED Display | ![]() |
||||
| 2003 |
RNTH_05 |
4Digit LCD Display |
![]() |
||||
| 2003 | RNTH_06 | ISA-Oscilloscope ISA port, address 300/301 |
![]() |
||||
| 2003 | RNTH_07 | PICMicro programmer |
|
||||
| 2003 | RNTH_08 | PIC16F870 test board |
isa08.asm schematic.jpg |
||||
| 2003 | RNTH_09 | DC Amplifier (Patrick) |
![]() |
||||
| 2003 |
RNTH_10 |
RS-232
diod-interface, LED Display |
|
||||
| 2003 | RNTH_11 | TLC549 ADC, COM COM-Oscilloscope (RNH-11) |
![]() ![]() |
||||
| 2003 | RNTH_12 | PIC16F84, LCD DV-16100 |
|
||||
| 2003 2019 |
RNTH_13 | I2C DS1307 Clock-RAM, Часы DS3231 I2C Precision Clock with AT24C32 Memory |
![]() |
||||
| 2003 | RNTH_14 | LED 8x8 Matrix |
|
||||
| 2003 | RNTH_15 | Buffer KT315x8 |
|
||||
| 2003 | RNTH_16 | Buffer KT814x8 |
|
||||
| 2003 | RNTH_17 | TTL Module KT815B |
|
||||
| 2004 | RNTH_18 | 8 Red LEDs |
|
||||
| 2004 2021 |
RNTH_19 | ATtiny2313 test board Music Box RTTTL (RingTone Text Transfer Language) |
|
||||
| 2004 | RNTH_20 | RS-232 MAX232 interface | ![]() |
||||
| 2004 | RNTH_21 | 4x4 keypad |
![]() |
||||
| 2004 | RNTH_22 | AT90S8515
test board MAX232, DS485, RF433.92, BTA08, MOC3021, 7805, |
![]() |
||||
| 2004 | RNTH_23 | LCD128x64,
KS0108B LCD256x64, LC7981 Display LCD Graph |
|
||||
| 2004 | RNTH_24 | 8 Resistors for ADC |
|
||||
| 2005 | RNTH_25 | IRR Protocol RC5 TSOP1736, 36 kHz TSOP4136 |
![]() |
||||
| 2005 | RNTH_26 | switch for IRR |
|
||||
| 2005 | RNTH_27 | 433 MHz Tone RX |
|
||||
| 2005 | RNTH_28 | 433 Tone TX |
|
||||
| 2005 | RNTH_29 | MC145026 Coder |
|
||||
| 2005 | RNTH_30 | MC145027 Decoder |
|
||||
| 2005 | RNTH_31 | 433 RX test board |
|
||||
| 2007 | RNTH_32 | AT89STK-05, USB Flash MCU |
|
||||
| 2007 | RNTH_33 | USB Thermometer |
| ||||
| 2007 | RNTH_34 | LoF connector |
| ||||
| 2007 | RNTH_35 |
PWM demodulator, KT815 Switch, LM324 LoFFilter, TBA820M LoFAmp |
connection schematic | ||||
| 2007 2011 |
RNTH_36 RNTH_36-2 |
RS232 USB Tester (HID) my driver, AVR309.dll |
| ||||
| 2007 | RNTH_37 | STK500 |
|
||||
| 2007 | RNTH_38 | STK501 |
|
||||
| 2008 | RNTH_39 | PCSU1000 |
|
||||
| 2008 | RNTH_40 | PCGU1000 |
|
||||
| 2009 |
RNTH_41 RNTH_42 |
RZRaven, RZUSBStick |
|
||||
| ... | |||||||
| 2007 | RNTH_45 |
Serial DataFlash® AT45DB161D, SPI, 2 MB |
4096
pages of 528 bytes |
||||
| ... | |||||||
| 2010 |
RNTH_48 |
Bluetooth
Передача цифрового звука на скорости 230400 kbit/s 460800 kbit/s, sps:46us |
RX:![]() ![]() |
||||
| 2010 | RNTH_49 | GPS18 |
|
||||
| 2004 | RNTH_50 | VE MEDEM-07 |
|
||||
| 2004 | RNTH_51 | VE 232-485 Interface transformer |
|
||||
| 2004 | RNTH_52 |
VE Display LCD 16x2 mega16 RS-485 |
|
||||
| 2004 | RNTH_53 | RS-232 extension |
|
||||
| 2007 | RNTH_54 | Wiring Board |
|
||||
| 1976 | RNTH_55 | Guitar WOW device | lost. Это было круто. It was cool | ||||
| 1978 | RNTH_56 |
ГенВЧ-ГенНЧ with AM |
|
||||
| 1986 | RNTH_57 |
Акустическая система S-90D |
90 Вт, 25-25000 Гц, 8 Om, 75ГДН-1-8, 20ГДС-1-16, 6ГДВ-5-25,360x710x285 mm, 23 кг |
||||
|
1986 1987 |
RNTH_58 |
Составной прибор 1) Morse Trainer 2) ГПД https://youtu.be/rGyKZ2YuAEk |
![]() ![]() rnth58_01.jpg rnth58_02.jpg rnth58_03.jpg Морально устарел. Можно сделать тоже самое на компьютере. Генератор плавного диапазона 20..20000 Гц (в одном корпусе с RNTH-58) ОСОБЕННОСТИ тренажера азбуки Морзе: - Выход от плюс 4 до минус 4 вольт (при макс. громкоси) - Используется однократно программируемая память ПЗУ. Я ее запрограммировал на спец. стенде, работая на ВЗРИП. |
||||
| 1990 |
RNTH-59 |
Радио-86РК Computer Processor КР580ВМ80А (1978 USSR функциональный аналог i8080A 1974 USA) F - 2 MHz (6 мкм) Data BUS - 8 bit Address BUS - 16 bit RAM - 16-32 KB ROM - 2 KB |
Самодельный 8-разрядный персональный компьютер ![]()
|
||||
| 1986 | RNTH-60 |
2 Tone Generator Двухтональный генератор Для проверки и настройки качества SSB сигнала Радио-1987-8 стр.15 https://youtu.be/YOdSOwdpoJE |
(в корпусе вместе с RNTH-67) |
||||
| 1987 | RNTH-61 |
Радио-87ВПП |
|
||||
| 2025 | RNTH-61-2 |
Оригинальная схема приёмника ППП 29 МГц Радио 12 1978, стр. 17-18 ПЛАН модернизации: использовать: Гетеродин: Si5351 RNTH-484 УНЧ: LM386 RNTH-492 |
|
||||
| 1988 | RNTH_62 |
160m SSB RX Полякова ЭМФ-500-3В КП350 АРУ |
|
||||
| 1989 |
RNTH_63 RNTH_63-2 |
SW_Transceiver
5W RNTH_63-2 (SW-TX) https://youtu.be/z-X-lociDTo - 29MHz. Какая роль качества сигнала в предварительных каскадах ВЧ УМ? Практический пример. https://youtu.be/mGP9ruOWGXM - 14. Цифровая связь на КВ. RNTH-63-2, RNH-27 (Радиостанция-3). Тест ΔF на скорости 80 и 200 бод |
RNTH-63-2 RNTH-63 Разобран на запчасти, отлично работал особенно на 14 MHz. Использовал вместо переключателей реле. Цифровая шкала.
![]()
![]() ![]() ![]()
|
||||
| 1990 | RNTH_64 | ИПС 2-15V, 1A RNTH-64-01 RNTH-64-02 RNTH-64-03 RNTH-64-04 RNTH-64-05 RNTH-64-06 RNTH-64-07- 30V5A RNTH-64-08- 18V3A RNTH-64-09 RNTH-64-11 - 30V10A RNTH-64-12 - 120V3A |
|
||||
| 1990 | RNTH_64-2 | ИПС red, +15V,-15V, 2A |
|
||||
| 2000 | RNTH_64-4 | RNTH_63-2 Power Supply, 12V, 24V |
|
||||
| 2010 | RNTH_64-5 | S-200-12 12V, 16.5A |
![]() |
||||
| 2013 | RNTH_64-6 | ||||||
| 2014 | RNTH_64-7 | Регулируемый DC Power Supply 30V-5A |
![]() |
||||
| 2014 | RNTH_64-8 | Регулируемый DC Power Supply 18V-3A |
![]() |
||||
| 2013 | RNTH_64-9 | LM338T Adjustable 30 V, 5A Adjustable 4.5...25 V, 15A |
RNH-25 | ||||
| 2015 | RNTH_64-10 | 27V, 5.6A | RNTH-68v2 | ||||
| 2021 | RNTH_64-11 | 30V, 10A |
![]() |
||||
| 2013 | RNTH_65 | RIGOL DG1022 0-20 MHz |
![]() |
||||
| 1990 | RNTH_66 |
Lapovock SW
Tranceiver 100 W. Лаповок https://youtu.be/YmK9ohX69YE - настройка модулей U10, U11 [Генераторы 500 и 4500 кГц] Тест полосы пропускания ( ΔF=600 Гц) тракта второй промежуточной частоты 500 кГц Один двухканальный генератор - хорошо, но два одноканальных - несравнимо лучше. Демонстрация проблемы двухканального ВЧ генератора при тестировании смешения двух ВЧ сигналов. |
![]() |
||||
|
1990 2020 |
RNTH_67 RNTH-67-2 RNTH-67-3 RNTH-67-4 RNTH-67-5 RNTH-67-6 (arduino) RNTH-67-7 RNTH-67-8 (RNTH-486) |
Key Телеграфный ключ с "ямбическим" режимом работы Радио-1987-7 стр. 15 Morse https://youtu.be/YOdSOwdpoJE |
![]() (в корпусе вместе с RNTH-60 RNTH-67-2
RNTH-67-3
RNTH-67-6
RNTH-67-7
RNTH-67-7 (RNTH-486) |
||||
| 2000 | RNTH_68 |
TX 14 MHz (11.7 MHz) https://youtu.be/-srVziksO28 |
![]() |
||||
| 2000 | RNTH_69 |
LC-meter |
|
||||
|
2000 2021 |
RNTH_70 RNTH_70-5 RNTH_70-6 |
Board 75 Ω + ВЧ test-board 60 Ω, 51 Ω, 2.2 Ω / 50 W, 0.55 Ω / 200 W RNTH-202, RNTH-221 Антенна, antenna |
|
||||
|
1985 2000, 2011, 2014 2021 |
RNTH_71 RNTH-71-2 RNTH-71-3 (RNTH-417) RNTH-71-4 RNTH-71-5 RNTH-71-6 |
Измеритель КСВ SWR (standing wave ratio) Антенный тюнер |
![]()
![]()
|
||||
| 2003 | RNTH-72 |
Board20 |
|
||||
|
2004 2022 |
RNTH-73 |
Buzzer, Loadspeaker RNTH-73-1 RNTH-73-2 RNTH-73-3 RNTH-73-4 RNTH-73-5 RNTH-73-6 RNTH-73-7 RNTH-73-8 - Bluetooth |
![]() |
||||
| 2011 | RNTH_74 |
PLL-TX160 TX-160-PLL-AVR CD4046BE - VCO,PSD Divider :1000 |
![]() |
||||
| 2005 | RNTH__75 |
Wireless Headphone (FM) 115-116.5 MHz |
![]() |
||||
| 1990 | RNTH_76 | Мини дрель |
![]() |
||||
| 2010 | RNTH_77 | Oscillator from RNTH-61 |
![]() |
||||
| 2010 | RNTH_78 | Тональный генератор F1=1100 Hz, F2=1410 Hz 2-Tone Generator |
RNBDB:[327] |
||||
| 1990, 2010 |
RNTH-79 | Формирователь SSB сигнала с ограничением и
фильтрацией. RNBDB:[328].36 module-SSB ЭМФ-500-3В x2 https://youtu.be/Um3s0t1A-BI |
RNTH-79
|
||||
| 2010 | RNTH_80 | Commutation Board |
|
||||
| 2010 | RNTH_81 | 1.8432 MHz Oscillator | |
||||
| 2010 2014 |
RNTH_82 RNTH-82-3 RNTH-82-4 |
Резонансный (и линейный) усилитель мощности с цепью питания последовательного типа MW-TX-AM, CW F=1.40 ... 1.65 MHz P=5 W, Uin_max=250 mVpp, 88 Vrms, Uпит=29 V I=0.7A |
![]() ![]() ![]() |
||||
| 2013 |
RNTH_83 |
ICOM IC-R75 https://youtu.be/eXmAEZ-7ZlE |
![]() |
||||
| 2010 | RNTH_84 | ГПД 4.5-5.5МГц (4.45-5.30) |
|
||||
| 2010 | RNTH_85 | 1й-смеситель | |
||||
| 2010 | RNTH_86 | Перестраиваемый Фильтр ПЧ 5-6МГц | |
||||
| 2010 | RNTH_87 | Гетердин с ФАПЧ | |||||
| 2010 | RNTH_88 RNTH_89 RNTH_90 |
2-й смесиетель Фильтр частоты сигнала Выходной усилитель |
|
||||
| 1991 2010 2020 |
RNTH_91 RNTH-91-2 |
УМ-КП901Б-10 Вт Резонансный (и линейный) усилитель мощности с цепью питания параллельного типа RNTP-13 using NAudio.Wave; https://youtu.be/bOGDvYrBWUo |
![]()
![]() |
||||
| 2010 | RNTH_92 | TBA820M УЗЧ, 2 Wt |
|
||||
| 2013 | RNTH-93 | RX-160m RNTH_93-LC RNTH_93-RX-ПУ RNTH_93-RX-ПП RNTH_93-RX-СГ |
![]() |
||||
| 2013 | RNTH-94 | TX-AM LW,MW 1.54 МГц https://youtu.be/mL-m2XeIX9s - Практика-6 https://youtu.be/JMhgJk1k57Q - Практика-7 |
![]() |
||||
| 1988 | RNTH_95 | 1-command radio control system (27.12 MHz) УВЧ S9018 pdf S9014 pdf RNTH-95-3: Внешний генератор гашения УНЧ на логической микросхеме BF961 BF964 К561ЛЕ5А |
![]() ![]()
![]() |
||||
| 1989 | RNTH_96 | 5-command radio control system (27.12 MHz) https://youtu.be/-W0ixjXxy2A |
![]()
![]() цифровой фильтр на К176 ЛА7,ЛЕ5,ИЕ1,ИР3,ИД1 4011, 4001,4024, 40(35), 4028
![]() |
||||
| 1992 | RNTH_97 | Трансивер TRX-27AM (27.138 MHz) ВЗРИП |
|
||||
| 1993 | RNTH_97-Д | Трансивер (Детский радиотелефон) |
RNTH-97-2_doc-1_all.jpg RNTH-97-2_doc-2_all.jpg |
||||
| 2002 2014 2020 2021 |
RNTH_98 RNTH_98-2 RNTH_98-3 RNTH_98-4 RNTH_98-5 |
Индикатор ВЧ поля Детектор, detector Sensitiveness Surecom SS10 100K-3GHz Sens: -5...+5 dBm SS11 100K-3GHz Sens: -41...-26 dBm -33 dBm - это S9 + 40 dB 5 мВ -43 dBm - это S9 + 30 dB 1.6 мВ -73 dBm - это S9 (50 мкВ на 50 Ом) -121 dBm - это S1 0.2 мкВ RNN: RNBooksDB:[321].85 Одно значение S-метра - это 6 dB 6 dB - это в 2р по U и в 4р по P 3 dB - это в 1.41р по U и в 2р по P 1 dB - это в 1.12р по U и в 1.26р по P 10 dB - это в 3.16р по U и в 10р по P https://youtu.be/UW6wB66j7GU - RNTH-98-3 Подбор параметров (емкости и резистора) для частоты 7 МГц |
|
||||
| 2005 | RNTH_99 | Микшер UB502 BEHRINGER Ultra-Low Noise Design 5-Input 2-Bus Mixer |
|
||||
| 2001 | RNTH_100 100-2 100-3 |
Зарядные устройства батареи и аккумуляторы |
Alcaline
?, 4x1.5V (AAA)
NiCdm (AA,AAA,крона) ![]() ![]() ![]() |
||||
| 2013 | RNTH_101 | RX-СГ |
![]() |
||||
| 2003 | RNTH_102 | MK317, MK324 Четырех командная система 433.92 MHz |
|
||||
| 2003 | RNTH_103 | Ultrasonic Ультразвуковой радар (RNTH-155) |
![]() |
||||
| 1976 2014 |
RNTH_104 | RX Riga 104 |
![]() ДВ, СВ, КВ, УКВ1, Line Input, Line output, УНЧ 3 Вт, Стд. УКВ модуль ![]() ![]() |
||||
| 1987 | RNTH_105 | Вега 10У 120С КТ815Г, КТ814Г КТ819Г, КТ818Г |
![]() 8
Ом, 20-20000 Гц при неравномерности +-1 дБ, 20+-5 Вт при коэффициенте
гармоник 5%.40-16000 Гц не более 0.3% 430x70x360, 7 кг. +23 V, -23 V, +12 V, -12 V, ![]() |
||||
| 1988 | RNTH_106 | RX Меридиан 3хх Sharp QT 110Z Vitek, mp3, |
ДВ, СВ, КВ1, КВ1, УКВ1, 150-260, 530-1600, 9.5-9.75, 11.7-11.9, 65-75, 0.5ВтСВ, КВ1,КВ2, УКВ2, 530-1600, 2.3-7.2, 7.2-22, 88-108, recorder, 2 Вт LW, FM1, FM2 , 150-275, 64-88, 88-108, CD-player, recorder, 3 Вт |
||||
| 1963 1990 |
RNTH_107 | Analog TV Беларусь-110 Silelis 405 D-1 см. RNTH-159 |
|
||||
| 2005 | RNTH_108 | AVRISP AVR Programmer AT90S2313-RS-232 |
![]() ![]() ![]() |
||||
| 2010 | RNTH_109 |
FM-RX TDA7021, LM386 |
![]() |
||||
| 2010 | RNTH_110 |
Stepper Motor BLDC (БКЭПТ), TREX Controller Arduino Motor Shiled RNH-22, RNH-22v2, RNH-23, RNH-24, RNTH-155, RNTH-204, RNTH-205, RNTH-206, RNTH-208, RNTH-209 |
![]() Электродвигатель: - Коллекторный электродвигатель постоянного тока, с постоянными магнитами - Бесколлекторный постоянного тока (трехфазный) - Шаговый |
||||
| 2003 | RNTH_111 |
I2C DS1621 |
|
||||
| 2010 | RNTH_112 |
I2C PC Interface |
![]() Интерфейс между терминалом PC и шиной I2C. Идея в том, чтобы с PC давать команды init(), start(), stop(), write(), read() |
||||
| 2010 | RNTH_113 |
I2C TSA6057 (CD4046BE) |
![]() Frequency Synthesizer, RNTH-127, RNH-16 |
||||
| 2010 | RNTH_114 |
AD9835 DDS |
Direct Digital Synthesis | ||||
| 2010 | RNTH_115 |
I2C PCF8574 |
![]() remote 8-bit I/O expander for I2C bus |
||||
| 2010 | RNTH_116 | FM-TX |
![]() |
||||
| 2009 | RNTH_117 | USB GSM/GPRS modem, HUAWEI, B970 HSPA Wireless Gateway; Siemens MC35i Terminal; Teltonika TM1 |
![]() ![]() |
||||
| 2015 | RNTH_117A | Arduino GSM Shield (RNTH-197) |
![]() |
||||
| RNTH_118 | |||||||
| RNTH_119 | |||||||
| 2010 2019 |
RNTH_120 | RFID RDM6300 |
![]()
|
||||
| 2004 | RNTH_121 | Sony Ericson T230 |
![]() |
||||
| 2006 | RNTH_121-2 | Sony Ericson |
|
||||
| 2015 | RNTH_121-3 | Nokia Lumia 530 Windows Phone 8.1 Snapdragon 200 1.2 GHz, 512 MB, 4", uSD-4GB, 5 MP, 2 SIM, 1430 mAh |
|
||||
| 2016 | RNTH-121-4 | Samsung J5 Android 5.1 Snapdragon 410 1.2 GHz, 1.5 GB, 5", 8 GB + 128 GB, 13 MP + 5 MP, 2600 mAh, 4G, HTML5, |
|
||||
| 2007 | RNTH_122 | PC + Bluetooth
|
|
||||
| 2011 | RNTH_123 | VDIP1, VDIP2, USB host (client) |
![]() |
||||
| 2008 | RNTH_124 (RNH-30) |
Ethernet
controller ENC28J60 AVRNet, Switch, TP-Link, |
|
||||
| 2010 | RNTH_125 | Chip-card, SIM | |||||
| 2010 | RNTH_127 | PLL for RNTH-63 TSA6057 ATmega16 LCD 16x1 MusicBox RS-232 |
Блок ФАПЧ для передатчика RNTH-63,
а также LCD дисплей и музыкальная
шкатулка, управляемая через RS-232 интерфейс.
RNTH-113 |
||||
| 2010 | RNTH_128 | COM1-Mouse валкодер Linear Encoder 360 Degrees Rotary Encoder |
![]() |
||||
| 2011 | RNTH_129 | ОУ модуль, 741x2 |
![]() |
||||
| 2011 | RNTH_130 | RNTH-130-1 Mic (БОМС) RNTH-130-2 Фильтры |
![]() Блок Обработки Микрофонного Сигнала. Однополярное питание. +Music Rainbow ![]() ![]() ![]() ![]() |
||||
| 2011 | RNTH_131 | ||||||
| 2011 | RNTH_132 | ОУ модуль, 358x1 | ФНЧ для RNWCS-09, RNTH-48 Bluethoth | ||||
| 2011 | RNTH_133 | Bipolar Transistor Микрофонный усилитель на трех транзисторах |
BC107,
RNTH-133-1-УН, RNTH-133-2-ЭП, RNTH-133-3-УМ
(Mic Amplifier) |
||||
| 2011 | RNTH_134 | JFET Transistor | |||||
| 2011 | RNTH_135 | MOSFET Transistor | (Mic Amplifier), Смеситель, УВЧ, RNTH-204, RNTH-205, RNTH-206,RNTH-207, RNTH-208, RNTH-209, | ||||
| 2011 | RNTH_136 | Arduino Open Robotics |
![]() |
||||
| 2011 | RNTH_137 | Humidity and Temperature Sensor |
SHT71, SHT11 |
||||
| 2011 | RNTH_138 | MMC, SD Card, MicroSD WavPlayer |
![]() |
||||
| 2011 | RNTH_139 | STK600 USB CDC USB MSC (UMS) USB ADC USB HID |
![]() Communications Device Class, Mass-storage Device Class Audio Device Class, Human Interface Device Class |
||||
| 2011 | RNTH_141 | DataLogger SD card SPI I2C 1-Wire |
ATmega1284P, DS18B20 -x5, SD Card, DS1307, File System |
||||
| 2011 | RNTH-143 | AVR32 UC3-A3 Xplained |
AT32UC3A3256 |
||||
| RNTH-144 | |||||||
| RNTH-145 | |||||||
| RNTH-146 | |||||||
| 2011 | RNTH-147 | Преселектор или регенератор + УВЧ (RFA) RNBDB:[327].200 |
![]() Для обеспечения большой чувствительности, за счет положительной обратной связи Простой регенератор (Радио 8,2002,p55) |
||||
| RNTH-148 | Смесительный каскад RNBDB:[327].277 |
||||||
| 2002 | RNTH-149 | TX-160 (Радио 8,2002,p56) |
![]() |
||||
| RNTH-150 | Компрессор для электретного микрофона | ||||||
| 2007 2021 |
RNTH-151 | RX AM / SSB DDS Direct Digital Synthesizer Цифровой синтезатор сигналов Прямой синтез AD9835 AD9850 |
![]() |
||||
| 2011 | RNTH-152 | STM32 |
Development board Discovery for STM32 |
||||
| 2012 | RNTH_153 | FS5 Flow Sens потоки газа или жидкости |
Тепловой анемометр, Anemometer |
||||
| 2015 | RNTH_154 | HMC5883L CMPS11 (с гироскопом...) I2C |
![]() ![]() ![]() 3-Axis Digital Compass IC HMC5883L RNTH-155-2, RNTH-136-ST6 Low-field magnetic sensing, magnetometry |
||||
| 2013 | RNTH_155 | Ultrasonic Navigation System SRF05 UST-SNR-ACCEL FB155BC AM-MS2 PF25-48 |
![]() |
||||
| ... | |||||||
| 1996 | RNTH-157 | YAMAHA PSR-320 |
|
||||
| 2006 | RNTH-158 | KAWAI CL20 |
Digital
Piano |
||||
| 2003 2013 |
RNTH-159 | TV tuner FM tuner AVerTV |
![]() Firmware for ATmega8-16. Генерируем TV VideoSignal. Белая полоска на черном фоне перемещается сверху вниз и обратно с частотой 0.2 Гц |
||||
| 2013 | RNTH-160 | Digital TV DVB-T2 тюнер |
Цифровое телевидение | ||||
| 2010 | RNTH-161 | TX-RX-AM 27.048 MHz Wireless Mouse |
|||||
| 2014 | RNTH-162 | TX-AM 27 MHz | RC, радиоуправление моделями | ||||
| 2014 | RNTH-163 | TX-RX-FM 35.04 MHz |
![]() |
||||
| ... | |||||||
| 2015 | RNTH-168 | TXRX - USB APC220 |
431~478Mhz (1KHz step) |
||||
| 2015 | RNTH-169 | DS1102E 100 MHz, 1GSa/s (25GSa/s) см. RNTH-39 |
https://youtu.be/-T8P0SGyyPwhttps://testec.de/en/products/high-voltage-probes.html |
||||
| 1969 | RNTH-170 | Школьник |
![]() |
||||
| 1974 | RNTH-171 | "Смена 8 М" |
![]() |
||||
| 1980 | RNTH-172 | ВИЛИЯ-АВТО |
![]() |
||||
| 1981 | RNTH-173 | Zenit TTL |
![]() |
||||
| 2001 | RNTH-174 | OLYMPUS C100 |
|
||||
| 2012 | RNTH-175 | Kinect |
|
||||
| 2014 | RNTH-176 | Canon PowerShot A2500 |
![]()
16.0 MEGA PIXELS, 5x OPTICAL ZOOM |
||||
| ... | |||||||
| 1976 | RNTH-178 | Melodija 101 Мелодия-101-стерео |
![]() |
||||
| 1972 | RNTH-180 | велосипед орленок
|
|||||
| 1977 | RNTH-181 | велосипед спортивный
|
|||||
| 1976 | RNTH-182 | мопед Riga-7, двигатель Д6 |
|||||
| 1992 1995 |
RNTH-183 | ВАЗ 21074 LADA Жигули 07 1.6 л, 55 кВт (75 л.с.) Степень сжатия 8.5 5600 об/мин Крутящий момент 116 Н*м Передаточные числа коробки передач: 3.67, 2.1, 1.36, 1, 0.82, 3.53 (задний ход) Передат. число руля 16.4 |
![]() info ru |
||||
| 1975, 2015 |
RNTH-184 | Airplane Model авиамодель с дизелным двигателем с электродвигателем |
![]() |
||||
| ... | |||||||
| 2015 | RNTH-187 | Hull with 2 DC motors RNTH-155-2 RNH-22 |
Mini-Cart, RNTH-210 | ||||
| 2015 | RNTH-188 | Brushed DC Driver 24V / 12A |
|||||
| 2015 | RNTH-189 | Arduino Motor Shield L298P, Drives 2 DC motors or 1 stepper motor 5-12V, 2A per channel |
|||||
| 2015 | RNTH-190 | ||||||
| 2015 | RNTH-191 | 1.77" TFT LCD128x160 Display color 262K |
![]()
My Fixing Hardware BUG |
||||
| 2015 | RNTH-192 | Arduino Esplora |
![]() |
||||
| 2015 | RNTH-193 | Arduino WIFI |
![]() |
||||
| 2015 | RNTH-194 | Arduino Due ARM, SAM3X, Cortex-M3 AT91SAM |
![]() |
||||
| 2015 | RNTH-195 | High Current Objects | |||||
| 2015 | RNTH-196 | High Voltage Objects | |||||
| 2015 | RNTH-197 | GSM модем - ICOMSTAT RNTH-136-ST8 |
![]() |
||||
| 2015 | RNTH-198 | Arduino Nano L293D - HALF-H Driver HC-SR04 RNTH-155_Hull |
Плата с
драйвером L293D - HALF-H Driver, Micro-Cart |
||||
| 2015 | RNTH-199 | GPS-RX-Arduino Interface RS232-TTL RNTH-136-6 |
![]() |
||||
| 2015 | RNTH-200 | T'REX, TREX Brushed DC Controller 2x9A, 6-30V, I2C |
![]() |
||||
| 2015 | RNTH-201 | Плата с шиной I2C для RNTH-200 и RNTH-154-CMPS11 + RNTH-168-RX + DC/DC 24-9 |
![]() |
||||
| 2015 | RNTH-202 | RNTH_70-4 |
|
||||
| 2015 | RNTH-203 | Плата с защитными TRANSIL. Для связи Электромоторов и TREX |
![]() |
||||
| 2015 | RNTH-204 | Драйвер для одного коллекторного ЭМ I > 30 A, U=24 V Одно направление |
Driver M1 IRFP2907 - N-FET 75V 209A 470W 0.0045Ohm TO-247 4.3 € |
||||
| 2015 | RNTH-205 | Драйвер для двух коллекторных (щеточных)
электромоторов Driver M2 2 Brushed DCM Одно направление |
![]() |
||||
| 2010 | RNTH-206 | Драйвер для одного коллекторного ЭМ (два направления) или для 3-phase Brushless DCM Начало в RNTH-110 |
Driver M3, IRF640N (IRF1205), IRF5305
(P-Channel) |
||||
| 2015 | RNTH-207 | Тема: Электронный ключ IRFP2907 TRANSIL Твердотельное реле Solid State Relay Crydom D2425 Демонстрация роли дросселя в резонансном усилителе мощности: 1) Блокировка. Недопущение замыкания высокой частоты через источник питания на землю; 2) Дополнительная эдс от накапливаемой магнитной энергии; |
![]() |
||||
| 2015 | RNTH-208 | RoboteQ Brushed DC Motor Controllers XDC2230 - 2x150 A MDC2230 - 2x60 A SDC2230 - 2x20 A |
![]() ![]() ![]() ![]() 2x150A / 1x300A 2x60A / 1x120A 2x20A / 1x40A High Performance Forward / Reverse Brushed DC Motor Controller with USB, CAN and Encoder Inputs |
||||
| 2015 | RNTH-209 | RoboteQ Brushless DCM FBL2360 - 2x60 A |
![]() Brushless DC Motor Controller, Dual Channel, 2 x 60A, 60V, Hall sensors input, Encoder input, USB, CAN. Requires Hall Sensors to drive motors. |
||||
| 2015 | RNTH-210 | Mega 2560 RNTH-103 RNTH-154 RNTH-168 RNTH-189 used by RNH-23 |
-
Arduino, - Ultrasonic Ranger, - Digital Compass, - 431~478 MHz TxRx (1KHz
step), MotorShield |
||||
| 2015 | RNTH-211 | Arduino Nano |
![]() |
||||
| 2015 | RNTH-212 | Arduino Micro |
![]() |
||||
| 2015 | RNTH-213 | Arduino Mini |
![]() |
||||
| 2015 | RNTH-214 | LEGO Technic 42009 |
![]() |
||||
| 2015 | RNTH-215 | LEGO Mindstorms EV3, NXT Intellectual Brick EV3 Large Motor EV3 Medium Motor EV3 Light Sensor EV3 Infrared Sensor EV3 Touch Sensor EV3 IR Remote Control Motor Rotation Sensor |
![]() |
||||
| 2015 | RNTH-216 | LEGO Technic 42030 Power Functions IR RC PF Extra Large Motor PF Large Motor PF Medium Motor PF Servo Motor PF IR RX PF IR Remote Control 1 PF IR Remote Control 2 |
![]()
![]() ![]()
![]() ![]() ![]() ![]() |
||||
| 2015 | RNTH-217 | AM модулятор для RTH-20 https://youtu.be/EQYX5bG9-NM |
![]() |
||||
| 2015 | RNTH-218 | ВЧ Умножитель на 2 13.57 MHz --> 27.140 MHz для RNH-26 |
![]() |
||||
| 2015 | RNTH-219 | Antenna; CB; Sunker Elite CB115; 1.48m; 4dBi; 600W; 150mm; Len: 4m |
![]() 26...28 MHz |
||||
| 2015 | RNTH-220 | 28...29 MHz ( 27.14) Antenna Полуволновой диполь Полуволновой симметричный вибратор Half-wave Dipole https://youtu.be/BSnIPoMBQsE |
![]() |
||||
| 2021 | RNTH-220-3 |
https://youtu.be/--DrPyzLWc0 https://youtu.be/Lw-o7rz_-Es - QRPP Test P=60 мВт, F=28 МГц |
|
||||
| 2015 | RNTH-221 | Dummy load 50 Ohm, 40W Антенна, antenna |
![]() |
||||
| 1989 2015 |
RNTH-222 RNH-26 RNTH-414 |
КВ линейный усилитель мощности, 75 W, кпд=40% |
![]() |
||||
| 2015 | RNTH-223 | SW - SSB DSP
RECEIVER TECSUN PL-365 GP-5/SSB FM Stereo / MW / SW By: CountyComm Inc. QRPp test 40m 2W TX. Vilnius city 3km RX Передатчик RNH-35, RNH-36, 2 Вт, CW. Путешествие по Вильнюсу с SSB приемником и регистрация силы сигнала. |
![]() ![]() 520~1710 kHz 1711~29999 kHz 87~108 MHz SSB (S/N=10dB) < 3μV
|
||||
| 2015 | RNTH-224 | DG4062 60 MHz, 500 MSa/s см. RNTH-65 LAN eXtensions for Instrumentation (LXI) — коммуникационный стандарт для промышленной сети |
|
||||
| 1992 | RNTH-225 | PC1 286AT Keyboard1 DIN5 modem1 printer1 - струйный PC2 386 |
![]() DOS 6.2, Windows 3.11, 16-bit OS Display1 - CRT EGA 640x350 16 colors- 14inch 1995 Display3 CRT VGA 640x480 256 colors 15 inch 80x386 |
||||
| 1994 | RNTH-226 | PC3 486 Display2 CRT HP 17 inch |
80x486 | ||||
| 1997 | RNTH-226 | PC4 Pentium 330 MHz Server1 |
(processor broken) Windows 95, Windows 98, Windows NT |
||||
| 2001 | RNTH-227 | PC5 Pentium 4 Server2 Core2 |
mb broken hd-broken Display4 CRT 17 inch Printer2 Laser Windows 98, Windows XP, Windows 7, 32-bit OS |
||||
| 2001 | RNTH-228 | Printer3 HP Deskjet 920c |
|||||
| 2006 | RNTH-229 | Display5 LG Flatron 1919S 19 inch |
2006.10.17 - 777 Lt. |
||||
| 2007 | RNTH-230 | Printer4 Canon LBP2900 |
|||||
| 2007 | RNTH-231 | Display6 Samsung SyncMaster 932BF 19 inch |
2017.12.20 - 777 Lt. | ||||
| 2008 | RNTH-232 | PC6 Core2 Duo 2.66 Server3 |
Intel(R) Core(TM)2 Duo CPU E8200 @ 2.66GHZ 2.66 GHz RAM 4.00 GG (3.44 usable) Windows 7, 32-bit OS |
||||
| 2009 | RNTH-233 | Huawei router with SIM card, WiFi | |||||
| 2014 | RNTH-234 | D-Link router, WiFi | |||||
| 2015 | RNTH-235 | PC7 i7 3.6 Server4 |
Intel(R) Core(TM) i7-4790 CPU @ 3.60GHz 3.59 GHz RAM 32.0 GB (31.9 GB usable) 64-bt OS, x64-based processor Windows 8.1 Pro |
||||
| 2014 | RNTH-236 | LcdKeyShield1 | |||||
| 2016 | RNTH-237 | LcdKeyShield2 |
![]() |
||||
| 2015 | RNTH-238 | Control Mudule for RNH-22, RNTH-22v2 - Mega 2560 - RNTH-103 Ultrasonic - RNTH-154 Compass - RNTH-168 TxRx - RNTH-208 RoboteQ |
![]() ![]() ![]() ![]() |
||||
| 2016 | RNTH-239 | Tachometer |
![]() |
||||
| 2016 | RNTH-240 | GPS RX UART GPS NEO-6M/7M см. RNTH-49 |
TTL, 3V/5V |
||||
| 2016 | RNTH-241 | MPU-6050 Accelerometer + Gyro |
![]() |
||||
| ... | |||||||
| 2016 | RNTH-247 | USB 2.0 HUB 7 ports with external +5V |
|||||
| ... | |||||||
| 2016 | RNTH-250 | Display7 BenQ XL2411Z 24 inch (53x30 cm) |
![]() |
||||
| 2016 | RNTH-251 | MP3 Shiled V2 |
![]() |
||||
| 2016 | RNTH-252 | Стабилизатор ~220,~`110 Stabilizer SVC-1000VA |
![]() |
||||
| 2016 | RNTH-253 | UPS CMP-UPS650VAL |
Программа
ViewPower нарушает нормальную работу COM-портов!Проблема наблюдалась при незапущенной программе. При запущенной программе тест не проводился. |
||||
| 2016 | RNTH-254 | Bluetooth |
|
||||
| 2016 | RNTH-255 | TXRX, Transceiver nRF24L01 см. RNTH-376 |
![]() WiFi-Scanner |
||||
| 2016 | RNTH-256 | Display8 Dell 23 inch (51x28.7 cm V) |
Dell P2314H LCD 23" FHD IPS |
||||
| 2016 | RNTH-257 | ЛАТР 0.5 kW Autotransformer |
![]() |
||||
| 2016 | RNTH-258 | LC-meter (LC-метр) MASTECH MY6243 2 nF...200 uF 2 mH...2 H |
Рабочая частота только 900 Hz. Поэтому не предназначен для измерения индуктивностей, используемых в высокочастотных цепях. |
||||
| 2002 2019 |
RNTH-260 | Лазерная указка Laser Pointer |
![]() Output wavelength: green light 532 nm, red light 650 nm, blue violet light 405 nm |
||||
| 2016 | RNTH-265 | ||||||
| 2017 | RNTH-266 | Bluetooth GorqaBT старое имя RNTH-210-4-5 |
![]() модуль с Bluetooth GPS приемник подключается отдельным кабелем, генератор GPS меток для Android есть программа RNTP-120 RNH22v2_A3, которая отображает метки на картах GoogleMaps |
||||
| 2016 | RNTH-267 | старое имя RNTH-210-4-4 RNTH-210-4-4 Gorqa Горка |
GPS-RX + модуль 2 канала Wireless 460800 <--> 9600 Цифровой компас RNTH-154_CMPS11 канал 440 MHz прием сигналов (приходящих от ПК) RNTH-168 канал 434 MHz передача сигналов (от Горки к ПК) |
||||
| 2016 | RNTH-268 | Duplex Wireless Com |
|
||||
| 2016 | RNTH-269 | Oscilloscope HPS140 Осциллограф 10 MHz AD resolution: 8 bits dimensions: 74x114x29 mm weight: 200g |
1mV
to 20V/division in 14 stepsreal-time sample rate up to 40MS/s |
||||
| 2016 | RNTH-270 | 32 GB Flash USB3 |
|
||||
| 2016 | RNTH-271 | Android 6.0, Marshmallow Tab A 10.1" 8x1.6 GHz 2 GB 16 GB+ 256 GB, 7300 mAh, 27Wh 525 g 1920x1200 |
![]() Octa-core (4x1.6 GHz Cortex-A53 & 4x1.0 GHz Cortex-A53) |
||||
| 2017 | RNTH-272 | Holder Держатель для планшета |
|||||
| 2017 | RNTH-273 | USB Mini Bluetooth v4.0 Dongle | |||||
| 2016 | RNTH-274 | Storage box plast team Designed in Denmark BSICbox |
|||||
| 2017 | RNTH-275 | IDE->USB | |||||
| 2017 | RNTH-276 | IP-Camera D-Link Cloud Camera WiFi H.264 Day/Night Network Camera |
![]() |
||||
| 2017 | RNTH-277 | Low power 3 ph BLDC with Hall sensors Brushless DC Motor DF45S024050-A2 24 V Cogs: 45 Poles: RNN: 8 ( 16 by doc) |
![]() |
||||
| 2017 | RNTH-278 | Bluetooth Headset |
![]() |
||||
| 2017 | RNTH-279 | Тиски Vise (vice) |
|||||
| 2017 | RNTH-280 | Крючок на магните Демонстрация токов Фуко. Вывод формулы для скорости равномерного движения по наклонной проводящей, но немагнитной плосксти |
![]() |
||||
| 2017 | RNTH-281 | Калькулятор Calculator CASIO fx-220 PLUS |
|
||||
| 1997 2017 |
RNTH-282 | MIDI-adapter + PC/Android модуль управления RNTH-157 |
![]() ![]() |
||||
| ... | |||||||
| 2017 | RNTH-285 | I2C-LCD I2C модуль FC-113 Arduino |
I2C LCD driver I2C driver |
||||
| 2017 | RNTH-286 | USB-RS-485 см. RNTH-51 |
![]() |
||||
| 2017 | RNTH-287 | I2C LED Arduino firmware |
![]() |
||||
| 1986 | RNTH-288 | Метроном механический |
![]() |
||||
| 2017 | RNTH-289 | Тиски Vice, vize 150 мм |
![]() |
||||
| 2017 | RNTH-290 | Linear Actuator SKF | |||||
| 2017 | RNTH-291 | RNTH-290 Controller Lageren RS-485 для проекта RNH-22v3
|
Linear Actuator + Gear + Encoder Для проекта RNH-22v3, RNTH-259, RNTH-290 |
||||
| ... | |||||||
| 2017 | RNTH-296 | Ultrasonic Array для проекта RNH-22v3 RS-485 |
![]() |
||||
| 2017 | RNTH-296-2 | Ultrasonic Array-2 Влагозащитный RNTH-296-2 |
![]() ![]() |
||||
| ... | |||||||
| 2017 | RNTH-300 | Velleman VMA309 MIC |
![]() |
||||
| 2017 | RNTH-301 | Velleman VMA304 SD Card |
![]() |
||||
| 2017 | RNTH-302 | Velleman VMA202 SD Card RTC |
![]() |
||||
| 2015 | RNTH-303 | Velleman VMA314 |
см.
RNTH-117A |
||||
| 2012 | RNTH-304 | драйвер для 3-х фазного DC мотора RNTH-XXX |
|||||
| 2017 | RNTH-305 | SMS LCD DS18x20 | |||||
| 2017 | RNTH-306 | LED Flash-light фонарик Waterproof ZOOM |
|||||
| 2017 | RNTH-307 | Драйвер для ШД A4988 stepper |
![]() |
||||
| 1975 | RNTH-308 | Commutator Motor Коллекторный двигатель https://youtu.be/YoS5rsSfLF4 |
![]() |
||||
| 2012 | RNTH-312 | 3-х фазный мотор от CD-ROM |
![]() |
||||
| 2012 | RNTH-313 | 3-х фазный мотор (air model) 180 Вт R=0.2 Om Io = 30 A U=12 V |
![]() |
||||
| 2013 | RNTH-318 | servo серво мотор Stall Torque : 1.8kg/cm(4.8V ) 2.2kg / cm (6V) Voltage : 4.8 - 6 V |
см. RNTH-155, RNTH-390 |
||||
| 2016 | RNTH-320 | BLDC мотор из RNH-22v2 Cogs: 90 90 steps from Hall sensors |
![]() от сигвея, один сгорел весной 2017 (зимой все было ОК) |
||||
| 2017 | RNTH-321 | BLDC Hyundai Cogs: 18 18 steps from Hall sensors |
![]() |
||||
| 2017 | RNTH-322 | TTL-RS485 |
![]() |
||||
| 2017 | RNTH-323 | RS-232 врезка incut |
![]() ![]() |
||||
| 2018 | RNTH-324 | Два энкодера, mega2560, 4 линии прерываний, (ДУП - датчик угла поворота) плюс шина RS-485 для проекта RNH-22v3 |
![]() |
||||
| 2017 | RNTH-325 | GyroUno RS-485 |
![]() |
||||
| 2018 | RNTH-326 | OrqaNT Mega Radio433 Bluetooth RS-485 RS-232-RoboteQ USB |
![]() Wireless485, Беспроводной Интерфейс для шины RS-485 и контроллер для RoboteQ-а. Используется в проекте RNH-22v4 |
||||
| 2018 | RNTH-327 | Multimeter UT120C UNI-T |
|||||
| 2018 | RNTH-328 | LCD 20x4 | |||||
| 2018 | RNTH-329 | 3.2 inch TFT LCD screen module Ultra HD 480x320 for Arduino MEGA 2560 R3 Board |
![]() ![]() TFT_HX9357 - библиотека |
||||
| 2018 | RNTH-330 | Digital DC 200V 0-10A Voltmeter Ammeter |
![]() |
||||
| 2018 | RNTH-331 | Digital Voltage ampere Power Energy meter monitor DC 6.5~100V 100A/50A |
![]() |
||||
| 2018 | RNTH-332 | AC200.0-450.0 V 0.01-100A HD AC Voltage Curent Power Energy Detector Gauge Meter |
![]() |
||||
| 2016 | RNTH-333 | старое имя RNTH-210-4 Orqa Орка |
![]() |
||||
| 2017 | RNTH-334 | Монтажные уголки и др. металлические монтажные детали | |||||
| 2017 | RNTH-335 | AC 220V 300W |
![]() |
||||
| 2017 | RNTH-336 | AC 220V 2000 W Вт BTA20 |
![]() |
||||
| 2019 | RNTH-337 | Stand. Test bench. Стенд. Лампа накаливания Incandescent lamp |
![]() |
||||
| 2019 | RNTH-338 | Стрелочные амперметры |
![]() |
||||
| 2015 | RNTH-339 | Стрелочные вольтметры https://youtu.be/wrHoGHoFqPM |
![]() |
||||
| 2018 | RNTH-340 | Вольтметр-Амперметр для Arduino 15 V 100 mA |
![]() |
||||
| .. | |||||||
| 2018 | RNTH-342 | Блок питания и шина RS-485 для RNH-22v4 |
![]()
![]() |
||||
| 2018 | RNTH-343 | GPS-Rx (RNTH-240) |
![]() |
||||
| 2018 | RNTH-344 | ZyXEL Router NBG-418N v2 |
![]() |
||||
| 2019 | RNTH-345 | 2 Halogen Lamps PWM, ШИМ |
![]() Плавно увеличивают яркость. Время задается потенциометром. |
||||
| 2019 | RNTH-346 | Контрольный Дисплей+Динамик для демодулятора двухтонального сигнала RNH-7-2 Часть системы RNWCS-04 Short Waves Вход RS-232 DB-9F (female) от тонального демодулятора LCD 4x20, Bluetooth, Динамик с регулировкой громкости Осциллограф RNTH-269 https://youtu.be/7uyEEjXMfYA |
![]() ![]() ![]() |
![]() ![]() ![]() ![]() |
|||
| 2019 | RNTH-347 | MT3608 | |||||
| 2019 | RNTH-348 | TP4056 | |||||
| 2019 | RNTH-349 | Система Управления 10 м 4-командный TX USB-RX |
|||||
| 2019 | RNTH-350 |
nRF51 SENSOR TAG nRF51802 |
https://youtu.be/8ehiHLj4mxk RNTH-350 RNP-125 [nRF51 SENSOR TAG]
Demo-03Имеет один миллиметровый порт (GND, VCC, DIO, CLK ) и в комплекте есть адаптер для DIP стандарта (GND, VCC, SWDIO, SWCLK ), который надо припаять
Demo-06 RNTH-350 RNP-125 [nRF51 SENSOR TAG] |
||||
| 2019 | RNTH-351 | ST-LINK / V2 STM-8 STM-32 |
![]() Programmer, имеет три порта: 1) miniUSB 2) Программатор для STM8 (4 DIP вывода) 3) Программатор для STM32 (20 DIP выводов) |
||||
| 2019 | RNTH-352 | NRF51822 Bluetooth 4.0 |
![]() miniUSB, UART, I2C, SPI, SWD |
||||
| 2019 | RNTH-353 | STM32 Programmer |
![]() J-Link OB ARM Debugger/Simulator STM32 Programmer Downloader Jlink ST LINK |
||||
| 2019 | RNTH-354 | JDY-08 Bluetooth 4.0 BLE CC2540 CC2541 TI, Texas Instuments SoC HMComAssistantV1.5 |
![]() |
||||
| 2019 | RNTH-355 | DC Motor with Encoder Коллекторный мотор с энкодером 6V - 75 Об/Min https://youtu.be/Kd-6xPbwAkc |
![]() ~3000 единиц показаний энкодера при повороте на один оборот (одна единица - 0.12 градусов, 0.002 радиан) |
||||
| 2019 | RNTH-356 | RadioLink RC, R/C, RadIo Control TX AT10 II |
![]() |
||||
| 2019 | RNTH-357 | RadioLink RC RX R12DS 12CH S-BUS - 16ch https://youtu.be/wqH7bN8w_UE |
![]() ![]() S-BUS FORMAT: The SBUS protocol uses inverted serial logic with a baud rate of 100000, 8 data bits, even parity bit, and 2 stop bits. The SBUS packet is 25 bytes long consisting of: Byte[0]: SBUS Header, 0x0F Byte[1-22]: 16 servo channels, 11 bits per servo channel Byte[23]: Bit 7: digital channel 17 (0x80) Bit 6: digital channel 18 (0x40) Bit 5: frame lost (0x20) Bit 4: failsafe activated (0x10) Bit 0 - 3: n/a Byte[24]: SBUS End Byte, 0x00 RNN: 16*11=176, 176/22=8 176 бит для 16 каналов предствалены 22 (двадцати двумя) байтами |
||||
| 2019 | RNTH-358 | Модуль-1 для RNP-125 Плата расширения для Arduino Mega. Wave1 demo |
![]() |
||||
| 2019 | RNTH-359 | Модуль-2 для RNP-125 |
![]()
Demo-04RNTH-359 RNP-125 [RNTH-241 MPU6050] |
||||
| 2019 | RNTH-360 | STM32-MPU6050 (RNTH-241) |
![]() ![]()
![]() |
||||
| 1976 | RNTH-361 | Звуковой генератор с питанием 1.5 В |
![]() |
||||
| 2019 | RNTH-362 | Треугольная призма Triangular Prism |
![]() |
||||
| 2019 | RNTH-363 | Спектроскоп-1 Handheld Diffraction Spectroscope |
|
||||
| 2019 | RNTH-364 | ST-Link V2 Mini STM8 & STM32 Simulator |
![]() |
||||
| 2019 | RNTH-365 | STM32F103C8T6 ARM STM32 Minimum System Development Board Module For Arduino DIY Kit |
![]() |
||||
| 2019 | RNTH-366 | RS485 |
![]() |
||||
| 2019 | RNTH-367 | RC Simulator | см. RNTH-184 | ||||
| 2019 | RNTH-368 | Serer Test RC PPM Tester |
PPM (Pulse Position Modulation) |
||||
| 2019 | RNTH-369 | ESC BLDC Driver 30A |
ESC ( Electronic Speed Control ) |
||||
| 2019 | RNTH-370 | Электро-дрель WOSAI 12V Cordless Drill Electric Screwdriver Mini Wireless Power Driver DC Lithium-Ion Battery 3/8-Inch |
![]() |
||||
| 2019 | RNTH-371 | RC Simulator RC-TX -> USB adapter -> PC |
![]() |
||||
| 2019 | RNTH-372 | PRM-01 RadioLink Telemetry Module |
![]() |
||||
| 2019 | RNTH-373 (RNH-32) |
Полетный контроллер Flight Controller for FPV SP Racing F3 V1 deluxe Betaflight Configurator BLHeli Configurator Racing Drone Гоночный квадрокоптер Сборка своими руками Дрон Сopter |
![]() ![]() |
||||
| 2019 | RNTH-374 | High-precision watt meter and power analyzer |
![]() |
||||
| 2019 | RNTH-375 | Compass Компас |
![]() |
||||
| 2019 | RNTH-376 | TXRX, Transceiver, RadioLink R6DSM 10 Channel of S-BUS Texas Instuments CC2533 см. RNTH-255 |
![]() |
||||
| 2019 | RNTH-377 | Зарядное устройство Balance Charger / Discharger iMAX B6AC |
![]() |
||||
| 1976 2019 |
RNTH-378 | Игрушка световой пистолет Фоторезистор Photoresistor |
![]() |
||||
| 2019 | RNTH-379 | RunCam FPV Camera |
![]() ![]() |
||||
| 2020 | RNTH-380 | TX AV Transminter TS5828 5.8 GHz 48 CH 600 mW MINI Gnd Audio Video Gnd 7-24V |
|
||||
| 2020 | RNTH-381 | TX AV Transminter TS832 5.8 GHz 48 CH 600 mW 77-27V |
![]() |
||||
| 2020 | RNTH-382 | Манипулятор робот рука Manipulator Robot Arm Mechanical Robotic Clamp Claw https://youtu.be/iKEkp9XnTtM |
![]() ![]() |
||||
| 2020 | RNTH-383 | Super Mini 5.8G VTX 600TVL 40CH 200mW |
|
||||
| 2020 | RNTH-384 | FPV видео очки 5 дюймов 800x480 5,8G 40CH встроенный аккумулятор Eachine EV800 5 Inches 800x480 FPV Video Goggles 5.8G 40CH Raceband Auto-Searching Build In Battery - Корпус разборный - Линза Френеля (концентрические кольца с профилем призмы) - Стнандартное крепление под штатив |
![]() |
||||
| 2020 | RNTH-385 | 600mm Laboratory Stands Support, Clamps, Clips,
Flask Clamp, Condenser Clamp опорная стойка, штатив |
![]() |
||||
| 2020 | RNTH-386 | SDR TXRX 1...6000 MHz Software-defined radio half-duplex transceiver output power of 30 mW to 1 mW |
![]() |
||||
| 2020 | RNTH-387 | Motor control shield L293D x 2, 74HC595 |
![]() |
||||
| 2020 | RNTH-388 | Поляроид Поляризатор, polarizer film Анализатор Поляроидная пленка |
![]() |
||||
| 2020 | RNTH-389 | digital photo Tachometer Тахометр |
![]() |
||||
| 2020 | RNTH-390 | Сервопривод MG996R Servo Motor High speed, stable and shock proof. Metal gear and double ball bearing Torque: 13 kg / cm (4.8V), 15 kg / cm (6.0V) Operating voltage: 4.8 - 7.2V |
![]() |
||||
| 2020 | RNTH-391 | Digital Scales 500 г /0.01 г ЖК портативные мини электронные цифровые весы |
![]() |
||||
| 2020 | RNTH-392 | Digital Scales 40 kг / 10 г |
|
||||
| 1974 | RNTH-393 | Конструктор: Электротехника в 200-х опытах |
![]() ![]()
![]() |
||||
| 2020 | RNTH-394 | 1-8S LED Low Voltage Buzzer Alarm Lipo Battery Voltage Indicator Checker Tester 4-15V |
![]() |
||||
| 2020 | RNTH-395 | Propeller Balancer Стенд для балансировки Углеволокно, магнитный держатель (нулевое трение) |
![]() |
||||
| 1984 | RNTH-396 | С9-6 И9-2 (Связь между блоками двумя коаксиальными кабелями 50 Ом до 2000 м на скорости 10 Mbit/s ) "Стропила" Осциллограф, Метки 200 MHz Связь с 16-разрядной малой ЭВМ М-6000 |
![]() ![]()
![]() Имитатор команд |
||||
| 1984 | RNTH-397 | С7-19 |
![]() |
||||
| 1987 | RNTH-398 | С1-112
|
|||||
| 1987 | RNTH-399 | С1-91
С1-122А Есть схема |
![]() |
||||
| 1987 | RNTH-400 | Зарезервировано |
|||||
| 1985 | RNTH-401 | И1-14 И1-15 Генератор импульсов Есть схема |
![]() |
||||
| 1984 | RNTH-402 | В4-13 Вольтметр импульсный цифровой |
![]() |
||||
| 1988 | RNTH-403 | Эхотомоскоп ЭТС- ЭЛ -01 |
![]() |
||||
| 2020 | RNTH-404 | Рамочная антенна Loop aerial Coil antenna Frame aerial Loop antenna 80... 800 kHz |
![]() ![]() ![]() ![]() ![]() Три отрезка провода и конденсатор : 2.6 м + 4700 пФ + 6.1 м + 4.5 м |
||||
| 2020 | RNTH-405 | magnetic antenna for RNTH-83 | |||||
| 2020 | RNTH-406 | magnetic antenna for RNTH-93 https://youtu.be/P4xiUKjCAWw |
![]() ![]() |
||||
| 2010 | RNTH-407 | Модуль 50 МГц, 5V Sinus COF-50 AEC-13B |
|
||||
| 2010 | RNTH-408 | ФП3П9-451 Телевизионный фильтр на поверхностных акустических волнах |
![]() |
||||
| 2015 | RNTH-409 | Фильтр 10.7 MHz | |||||
| 2016 | RNTH-410 | Relay Shileld https://wiki.dfrobot.com/ |
![]() |
||||
| 2020 | RNTH-411 | AC / DC Коллекторный мотор от стиральной машины RNTH-207, RNTH-204 |
![]() |
||||
| 2020 | RNTH-412 | TX for RNTH-346-RX Универсальный Низкоскоростной Асинхронный Передатчик (без ограничения медленной скорости) (УНСАП ULSAT) + Модулятор двухтоновым F1=1100 Гц, F2=1410 Гц сигналом + Динамик и НЧ фильтры Упраляемый через Arduino, Bluetooth Имитатор модема |
![]() |
||||
| 2020 | RNTH-413 | RichMeters RM109 Digital Multimeter, Цифровой мультиметр |
|
||||
| 2020 | RNTH-414 | КВ 1.8..55 МГц ВЧ Линейный усилитель мощности 100 Вт (режим AB) Linear Amplifier (Class AB) © Motorola, Inc. 2002 MRF9120 N–Channel Enhancement–Mode Lateral MOSFETs • Capable of Handling 10:1 VSWR, @ 26 Vdc, 880 MHz, 120 Watts (CW) Output Power https://youtu.be/vu9laZ20nf8 - Тест N1 выходного каскада ВЧ усилителя мощности HF-MINIPA без ФНЧ https://youtu.be/YI-1u7S0qFc - Тест N2 выходного каскада ВЧ усилителя мощности HF-MINIPA с ФНЧ 7 МГц https://youtu.be/h7wggXipCq0 - Тест N3 монтаж и тест термодатчика RNTH-416 + RNH-36 ННР - недонапряженный режим КР (ГР) - критческий режим (граничный) ПНР - перенапряженный режим СПНР - сильно перенапряженный режим https://youtu.be/gS974kszyzs - Замена транзистора MRF9120 |
![]()
![]() ![]() |
||||
| 2020 | RNTH-415 | Аудио Усилитель мощности 20 Вт x 2 |
![]() |
||||
| 2020 | RNTH-416 | Recent 10W RS-918 SSB HF SDR HAM Transceiver Elecraft KX3 Transceiver HQXRTEK SDR - Software-defined radio ПОР - Программно определяемая радиосистема ALTERA ПЛИС - Программируемая логическая интегральная схема PLD - programmable logic device FreeDV is a Digital Voice mode for HF radio. You can run FreeDV using a free GUI application that allows any SSB radio to be used for low bit rate digital voice. ![]() |
|
||||
| 2020 | RNTH-417 (RNTH-71-3) |
Антенный тюнер, ATU-100, N7DDC 7x7 Согласующее устройство антенного фидера с передатчиком OLED DISPLAY SSD1306 https://youtu.be/rrykNbQMYIw |
![]()
![]() |
||||
| 2020 | RNTH-418 | БП ПК AT стенд (Лабораторный БП) PC AT Power Supply |
|||||
| 2020 | RNTH-419 | NWDZ RF_PA V2.0 RF-PA 3 watts 2 ... 700 MHz 12 ... 15 V 0.3 ... 0.5 A IC: SBA5089Z MOS FET: RD01MUS1 https://youtu.be/_OtqDWtfcEc - Тест вместе с RMTH-414 |
![]()
![]() |
||||
| 2014 | RNTH-420 | Эмитерный повторитель Emitter Follower |
|||||
| 2020 | RNTH-421 | УНЧ ... AFA, AA, LFA (audio-frequency amplifier, audio amplifier, low-frequency amplifier) TDA8425 - I2C Hi-Fi stereo audio processor, стереофонический аудиопроцессор |
![]() |
||||
| 2020 | RNTH-422 | Генератор звуковой частоты Audio Oscillator, Voice-Frequency Generator |
![]() |
||||
| 2020 | RNTH-423 | ФНЧ 7 МГц, Фильтр, частота среза 9.5 МГц LPF 7 MHz, Filter https://youtu.be/zkcTzOFAxVU |
![]() |
||||
| 2020 | RNTH-424 | Balance Unbalance 9:1 Voltage BALUN
10 W BNC Interface |
![]() |
||||
| 2020 | RNTH-425 | LPF 24 MHz, 15-10 m 16 MHz, 20-17 m 7 MHz, 40 m 3.5 MHz, 80 m https://youtu.be/KdyiI4f7bkc |
![]() |
||||
| 2020 | RNTH-426 QRP-1, 7 MHz |
QRP CW Transceiver Forty-9er NE602 - Double-Balanced Mixer and Oscillator D882 n-p-n 30V, 3A, 10W 8050 n-p-n - 4 шт. 8550 p-n-p 2SK30A - Junction FET n-ch 1N4148 - 4 шт. 1N4001- 2 шт. LM386 78L08 Quartz 7.023 MГц - 2 шт. двойной Т-мост, magic T, magic tee |
|
||||
| 2020 | RNTH-427 QRP-2, 7 MHz |
QRP CW Transceiver PIXIE 9018 n-p-n 8050 n-p-n (КТ913Б) 1N4148 1N4001 - 2 шт. LM386 Quartz 7.023 MГц https://youtu.be/wOnJ6OTGFNo |
![]() ![]() |
||||
| 2020 | RNTH-428 QRP-3, 7 MHz |
QRP CW Transceiver "Super octopus" "Rock Mite" "Super RM" 5 Вт, 7.023 МГц 12 V, 1.3 A telegraph transceiver version V3 NE602 NE5532 D882 n-p-n 30V, 3A, 10W 9018 n-p-n 9013 n-p-n - 3 шт. 8050 n-p-n - 3 шт. 2N7000 - MOS FET, n 1N4148 - 5 шт. 1N4755A - Zener diode - 43V/1W 1N4001 - 2 шт. 7805 MAX232E STC12C4052AD Quartz 7.023 MГц - 3 шт. Quartz 11.0592 MГц https://youtu.be/wni7-VrrWD4 |
![]() |
||||
| 2020 | RNTH-429 | УНЧ моно 20-70 Вт цифровой усилитель мощности
(класс D) TPA3116D2 - Texas Instuments, TI 15W,30W,50W Filter-Free Class-D Stereo Amplifier Family with AM Avoidance Uпит=8...26 В Uпит = 12 В - 20 Вт (Rн = 3.5 Ом) Uпит = 15 В - 27 Вт (1.8 А) Uпит = 24 В - 70 Вт (2.9 А) |
![]() |
||||
| 2021 | RNTH-430 | TDA2050 УНЧ |
![]() |
||||
| 2021 | RNTH-431 | 28 MHz Beacon NE602, SA602AN 78L08 https://youtu.be/Zxim_u5SoSw |
|
||||
| 2021 | RNTH-432 | Attenuator, step attenuator Аттенюатор |
|
||||
| 2021 | RNTH-433 | Стабилизация оборотов карбюраторного ДВС ВАЗ-2106 PID Controller ПИД Регулятор |
|
||||
| 2021 | RNTH-434 | Электрофорная машина Электростатическая машина Электростатический генератор Electrostatic Machine |
![]() |
||||
| 2021 | RNTH-435 | Электрометр Электроскоп Electrometer Electroscope |
|
||||
| 2021 | RNTH-436 | BLDC Ctrl, 10..50 V, 15 A Development of a control program for the Brushless Motor Drive "MMT-DPW". My Implementation of the Closed Loop Count Position mode. It turns out almost like that of USA RoboteQ, but 10 times cheaper (with serial production). Instead of 700€, 70€. https://youtu.be/lYdBnCbocT8 |
|
||||
| 2021 | RNTH-437 | Измеритель мощности и частоты HF Power meter GY561 Измерение частоты: 1-2400 МГц Измерение мощности: 0,1-50 Вт |
![]() |
||||
| 2021 | RNTH-438 |
LC-R - Стенд для демонстрации и исследования физики линейного дифференциального уравнения второго порядка, описывающего процесс апериодических колебаний в LCR контуре. - А также для демонстрации переходных процессов во время дребезга контактов реле. - Оригинальный способ измерения больших индуктивностей, используя критическое затухание α = ω0 => L = R2 * C/4 |
![]()
![]() |
||||
| 2017 | RNTH-439 | CA18HLF08NA Capacitive Proximity Sensor Sensing Range 8mm, Adjustable 3-8mm, Power Supply 10-40 VDC, NPN Output, N.C. + N.O., M18 x 71,5mm |
![]() |
||||
| 2017 | RNTH-440 | IA18DSN08NO-5M Inductive proximity sensor |
|||||
| 2021 | RNTH-441 | L1 - 3 mH (5 mH) L2 - 200 uH (700 uH) |
|
||||
| 2021 | RNTH-442 | (2011) TCS3200D-TR, Конвертер COLOR LIGHT- FREQUENCY, программируемый [SOIC-8] |
|||||
| 2021 | RNTH-443 | модуль ВЧ усилителя на трех транзисторах | |||||
| 2021 | RNTH-444 | Si4732-A10 Broadcast AM/FM/SW/LW/RDS Radio Receiver см, RNTH-223 |
|||||
| 2021 | RNTH-445 | Пассивная магнитная антенна https://youtu.be/1v-jGZ0kS7I - Демонстрация резонанса у магнитной антенны |
![]() |
||||
| 2021 | RNTH-446 | Активная антенна Mini Whip |
|||||
| 2021 | RNTH-447 | Цифровой Микроскоп Digital Microscope AD208 8,5 дюймов 260x |
![]() |
||||
| 2021 | RNTH-448 | End-Fed antenna Антенна с концевым возбуждением |
![]() |
||||
| 2021 | RNTH-449 | Модуль с 5 кнопками | |||||
| 2021 | RNTH-450 | QRM Eliminator X-phase |
![]() |
||||
| 2021 | RNTH-451 | Антенный анализатор NanoVNA V2 3G Векторный сетевой анализатор |
![]() |
||||
| 2021 | RNTH-452 | ||||||
| 2022 | RNTH-453 | ||||||
| 2022 | RNTH-454 | ||||||
| 2022 | RNTH-455 | ||||||
| 2022 | RNTH-456 | ||||||
| 2022 | RNTH-457 | ||||||
| 2022 | RNTH-458 | ||||||
| 2022 | RNTH-459 | RF Signal Generator Meter Tester 0.5MHz-470MHz For FM Radio Walkie-talkie Debug Digital CTCSS Singal Output |
![]() |
||||
| 2022 | RNTH-460 | Аттенюатор Attenuator |
![]() |
||||
| 2022 | RNTH-461 | ||||||
| 2022 | RNTH-462 | ||||||
| 2022 | RNTH-463 | ||||||
| 2022 | RNTH-464 | Частотомер, Cymometer Частотометр, Frequency counter 1~500 MHz, 100Hz resolution Uпит = 9 В |
![]() |
||||
| 2022 | RNTH-465 | TEC1 12706 12V 6A TEC Thermoelectric Cooler Peltier
40*40MM Peltier Elemente Module Элемент Пельтье термоэлектрический охладитель |
![]() |
||||
| 2022 | RNTH-466 | Дешифратор Активно-избирательный LC-фильтр RNBooksDB:[334].200 Аппаратура радиоуправления |
![]() |
||||
| 2022 | RNTH-467 | FM-RX 87 ... 108 MHz AM-RX 535 ... 1605 KHz Discrete components FM AM two-band radio electronic kit Набор Сделай Сам. Двухдиапазонное ЧМ АМ радио на дискретных компонентах Uпит = 6 V (RNN: +12 В) S9018 S9011 S9012 (pnp) S9013 https://youtu.be/k_Ya2j51v_0 - Процесс сборки и настройки |
![]() |
||||
| 2022 | RNTH-468 | ||||||
| 2022 | RNTH-469 | FM-TX 88 ... 108 МГц 3 транзистора 4 контура Микрофон, Line in Антенна Uпит = 3 ... 6 V см. RNTH-116 |
![]() |
||||
| 2022 | RNTH-470 | FM-RX на микросхеме RDA5807FP 2822 (УНЧ) |
|||||
| 2022 | RNTH-471 | AM-RX Супергетеродин S9018 S9013 S9014 |
|
||||
| 2022 | RNTH-472 | AM-RX Супергетеродин |
|||||
| 2022 | RNTH-473 | Voice Recorder ISD1820 |
![]() |
||||
| 2022 | RNTH-474 | Clap Switch | |||||
| 2022 | RNTH-475 | RX-AM - Белый (На микросхемах) RX-FM CD9088 - One Chip FM Radio CD7642 (TA7642) - One Chip AM Radio TDA2822 - УНЧ |
|||||
| 2021 | RNTH-476 | Five Direction Navigation Button Module Joystick Кнопки, Джойстик |
|||||
| 202x | RNTH-477 | SSB6.1 |
|||||
| 202x | RNTH-478 | WSPR Weak signal ham radio communication USB PC Linker Adapter For CAT CW Data |
|||||
| 2022 | RNTH-479 | Тональный генератор (RNH-40-U1-2) |
|
||||
| 2023 | RNTH-480 ver 301 ver 306 ver 701 |
DIY KITS 45W ssb linear power amplifier for
transceiver HF radio 3...30 МГц Вх. -10 dBm 2SC3357 2SC1971 IRF530 - 2 шт. LM7809 |
v702 schematic |
||||
| 2023 | RNTH-481 | JFET полевой транзистор с p-n переходом КП303 стенд усилителя КП303 истоковый повторитель Статические (проходная, выходная), динамические характеристики Линия нагрузки |
|
||||
| 2023 | RNTH-482 | Паяльник, паяльная станция, фен 700
Вт Solder station and SMD Rework Soldering station |
|
||||
| 2023 | RNTH-483 | 1.8 MHZ HPF high pass filter ФВЧ |
|
||||
| 2023 | RNTH-484 | Digital Oscillator Si5351 I2C Clock Generator Breakout Board Module Signal Generator Clock 8KHz-160MHz For Arduino |
|
||||
| 2023 | RNTH-485 | HF Bandpass Filter 1.5-30 MHz BPF Improves Anti-interference Ability by 100 W The band-pass filter is suitable for short wave communication where the radio station is very close to the medium wave radio station or is subject to strong medium wave interference,It can also be used when short wave radio station interferes with cable TV users when transmitting。 ПЛАН: |
|
||||
| 2023 | RNTH-486 | Open CW Keyer MK2 KIT / Finished |
|
||||
| 2023 | RNTH-487 | Nextion Display |
|||||
| 2024 | RNTH-488 | RM Italy ВЧ УМ KL203 18..30 MHz KL203/P + P.AMP предусилитель preamplifier RNN: в режиме приема |
![]() |
||||
| 2024 | RNTH-489 | ФНЧ 3-30MHz, 6 диапазонов 7-го порядка 200 Вт разъемы SMA-K LPF |
![]() |
||||
| 2023 | RNTH-490 | Спиральная антенна (диполь) 40 м |
|||||
| 2023 | RNTH-491 | LPF 1.8 MHz ФНЧ 1.8 МГц |
![]() |
||||
| 2023 | RNTH-492 | модуль УНЧ с LM386 Дет. АМ + УНЧ + динамик RNTH-98-6 + RNTH-492 |
|||||
| 2023 | RNTH-493 | ПФ, BPF -3 дБ: 500 Гц -6 дБ: 600 Гц 8.998 370 МГц 8.998 510 МГц |
![]() |
||||
| 2023 | RNTH-494 | Гиро-Модуль-6 (гироскоп-3) см. RNTH-136_ST-24 (ротатор, гидролокатор) Adafruit BNO085 (BNO08x) |
HJ4050, CD4050, CD4049 |
||||
| 2023 | RNTH-495 | RNTH-136_ST-20 DM556 (5.6A Peak, 800..51200 Pulse/rev ) DM542 (4.2A Peak, 400..25600 Pulse/rev ) RNTH-136_ST-24 (RNH-52) DM860I (7.2A Peak, 400..51200 Pulse/rev) Ref Curent = 6A (RMS?) Контроллеры для шагового двигателя Драйвер, Stepper, Contoller, Driver RNTH-136_ST-24 |
![]() |
||||
| 2023 | RNTH-496 | Модуль с двумя кнопками и с двумя потенциометрами |
|||||
| 2024 | RNTH-497 | uSDX (uSDR) |
![]() |
||||
| 2024 | RNTH-498 | Universal 1M-500MHz Wideband RF Amplifier RF AMP Широкополосный УМ 1 Вт, до 500 МГц на основе NPN 2N5109 |
|||||
| 2024 | RNTH-499 | Плата расширения для Arduino с множеством датчиков | |||||
| 2024 | RNTH-500 | Стенд измеритель h21 | |||||
| 2024 | RNTH-501 | Биполярный маломощный Стенд транзистор S8050 расчёт усилителя Муьтивибратор Ключ для лампочки 2.5 В, 0.4 А |
|
||||
| 2024 | RNTH-502 | ||||||
| 2024 | RNTH-503 | Стенд. Каскодная схема УВЧ, антенный усилитель |
|
||||
| 2025 | RNTH-504 | Стенд транзистор S8050 расчёты и практика для каскада УНЧ с различными нагрузками, резисторами и трансформаторами (не идеальными) |
|||||
| 2025 | RNTH-505 | М модулятор MC1350, ML1350 NE602 doc |
|
||||
| 2025 | RNTH-506 | Стенд Реле | |||||
| 2025 | RNTH-507 | Приемник ATS25 max-Decoder (Яр) |
|||||
| 2025 | RNTH-508 | GNU Radio GNU Radio companion - софт. |
|||||
| 2025 | RNTH-509 | RNTH-151 + БП 12 В |
![]() |
||||
| 2025 | RNTH-510 | AGC модуль АРУ LF351, LM358, OP07 схемы ОУ КП103И, КТ3102, S8050 |
|
||||
| 2026 | RNTH-511 | Модуль распознавания звуков Voice Rcognition Module |
![]() |
||||
| 2026 | RNTH-512 | USB Portable Diskette Drive 1.44 Floppy Disk 3.5" USB External Drive Portable Floppy Disk Drive Diskette FDD Fits for Laptop Desktop PC Plug for |
|||||
| 2026 | RNTH-513 | Мини ПК, Mini PC Intel i9-8950HK 16 GB RAM DDR4 1TB SSD WiFi 5 BT5.0 |
![]() IBM PC , SERVER5 |
||||
| 2025 | RNTH-602 | NE602, NE612 SA602, SA612 602-1: NE602 602-2: NE602 + RNTH-409-1 + MC1350 602-3 + AD8307 |
![]() ![]() |
||||
| RNTH_xxx | MK67Q5250-2510 | Биометрическая идентификации по отпечатку пальца | |||||
| RNTH_xxx | MMA8450Q | Трехосевой акселерометр с выходом I2C | |||||
|
|
|
|
||||
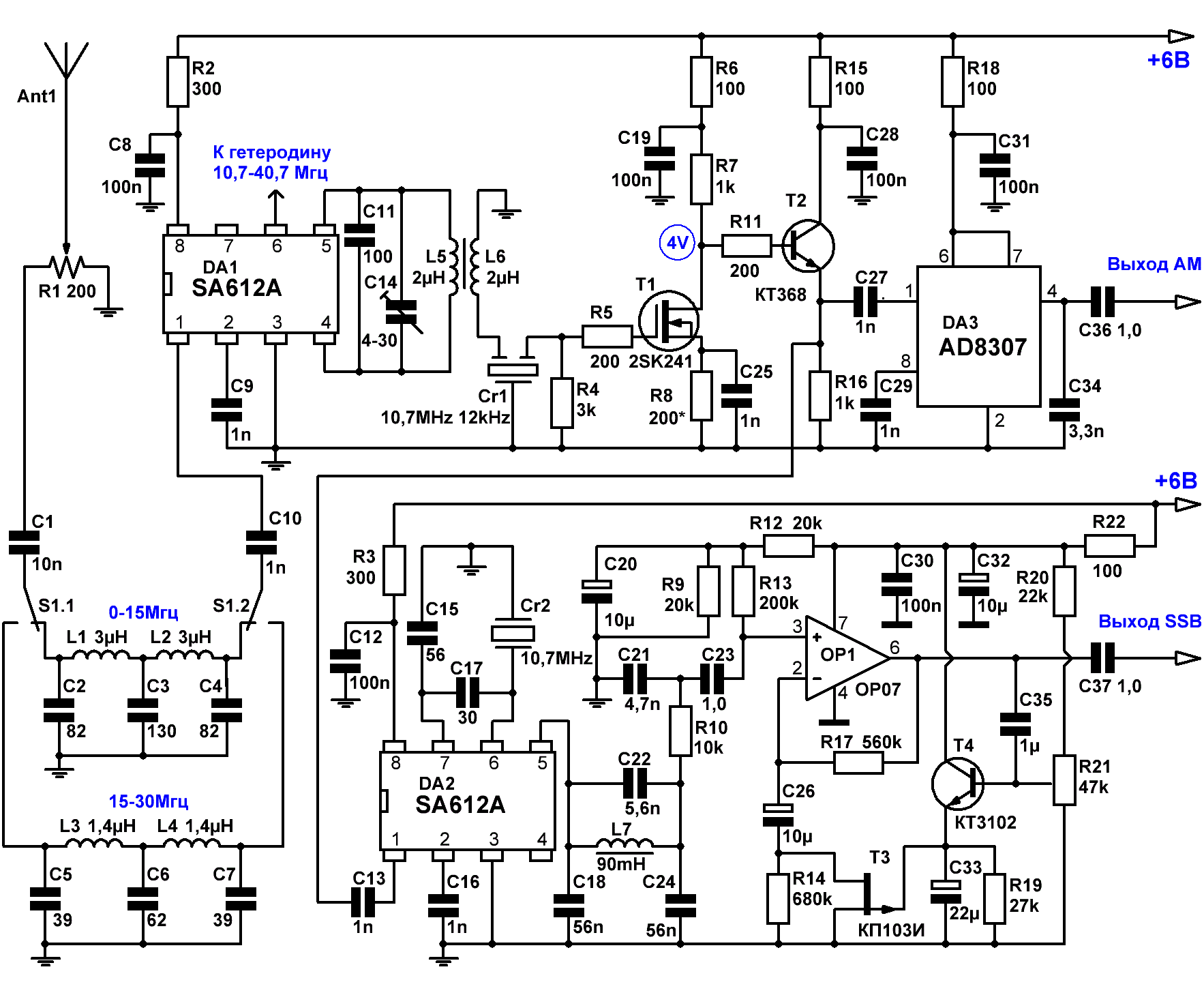
| 2025 | RNH-58 RX AM, SSB |
Приемник конструктор: - детекторный - прямого преобразования - супергетеродин |
| |||
| 2025 | RNH-57 TX AM |
Дипломная работа для Ярека RNTH-484 Si5351 I2C Гетеродин RNTH-505 MC1350 АМ Модулятор |
||||
| 2025 | RNH-56 | Маяк-5 115.5 МГц TX: RNTH-476 - джойстик Arduino UNO RNTH-479 - Arduino ген. FSK, ФНЧ RNTH-213 - Arduino Pro mini RNTH-75 TX RX: RNTH-75 TX, RX (в наушниках) RNTH-133 - Микрофон и УНЧ RNH-7-2 - тон. декодер, Arduino, LCD |
RNH-56 115.5 МГц, Маяк-5. Цифровая радиопередача данных и плюс воздушный
(звуковой) канал. RNTH-133 | |||
| 2024 | RNH-55 | Стенд Мультивибратор, меандр - на двух транзисторах - на ОУ Фильтры ФНЧ для сверхнизкой частоты 0.2 Гц RC фильтр Фильтр на ОУ Игрушка с плавно моргающей лампой 20 Вт |
| |||
| 2024 | RNH-54 | Стенд Дифференциальный усилитель Токовое зеркало Гиперболический тангенс |
||||
| 2024 | RNH-53 | RNH-53 Формирователь SSB сигнала с кварцевым
фильтром, Смеситель и ГПД на Arduino + Si5351 RNTH-484 Возбудитель КВ передатчика для работы в режимах CW и SSB RNBooksDB:[328].31 RNTH-79-2 - балансный модулятор RNTH-493 - кварц. фильтр 9 МГц RNTH-88-2 - смеситель RNTH-484 - модуль ГПД Si5351 RNTH-136 - Arduino RNTH-89-2 - фильтры RNTH-90-2 - пред. УМ |
| |||
| 2024 | RNH-52v2-? | Rotator-3 ?сетнд ? |
БЫЛ ПЛАН. НО ОТМЕНА. В отличие от версий v1 и v2 в этой версии v3 используется другой алгоритм управления | |||
| 2023 | RNH-52v1 | Rotator-1 для гидролокатора RNTH-136_ST-24 |
Управление педалями или пультом (2 или 4 кнопки) Радиоуправление Режим ручной Режим сканирования Режим удержания цели | |||
| 2023 | RNH-51 | Rom-Jar Система связи на КВ SW Communication System |
||||
| 2023 | RNH-50 | Система управления по радиоканалу |
| |||
| 2023 | RNH-49 | Маяк-2 434 МГц Дуплексная (двухсторонняя) связь на 434-440 МГц через модули APC220 RNTH-168 RNTH-267 RNTH-268 |
| |||
| 2023 | RNH-48 |
КВ Маяк-1 Radio Beacon Телеграфный и цифровой сигналы на частотах 7 МГц и 28 МГц с программным подключением и отключением фильтров и антенных трансформаторов На основе модуля RNTH-484 Arduino Два ФНЧ, 7 МГц, 28 МГц Четыре реле Два трансформатора 1:3 R(1:9) Расположен в подвале |
| |||
| 2023 | RNH-47 | RxSwitch, RX Switch Коммутатор приемников |
![]() | |||
| 2022 | RNH-46 | TX FM 87.3 МГц 3 Вт 3) c усилителем мощности 2 Вт (RNH-419) |
![]() | |||
| 2022 | RNH-45 | Радиостанция-2 Radio Station-2 |
Трансивер ПЛАН: Список оборудования (Hardware): 1) 2) Список программ (Software, Firmware): 1) 2) | |||
| 2022 | RNH-44 | Радиостанция-1 Radio Station-1 |
Отдельно TX и RX ПЛАН: Список оборудования (Hardware): 1) 2) Список программ (Software, Firmware): 1) 2) | |||
| 2022 | RNH-43 | ATerminal Arduino Terminal для модема RNH-40 |
![]() | |||
| 2022 | RNH-42 | СВ УМ-6П15П ВЧ Усилиетль Мощности 6П15П [328].40 |
![]() ![]() | |||
| 2021 | RNH-41 | 100 Вт (40 Вт ?)
, (LPF: 10, 20, 40, 80 m) КПД = % (10..15 В, 12 А) RNTH-414 - MINIPA MRF9120 RNTH-425 - LPF https://youtu.be/noRceBTsFjs |
| |||
| 2021 | RNH-40 см. RNH-7 |
Модем (другая версия RNH-7) LM324 LM358 AMTOR, PACTOR, Packet Radio : (F1=1200, F2=1400 Hz, Δ=200 Hz) RTTY : (F1=1220, F2=1390 Hz, Δ=170 Hz)
Другие видео см. на YouTube в разделе Playlists: Модем. |
|
| |||
| 2021 | RNH-39 | 10 Вт,
29.296 МГц КПД = % (48 В, 1 А) RNTH-91-3 КП901Б https://youtu.be/7Cbo8WESZBo - перегрев первого конденсатора П-контура |
| |||
| 2020 | RNH-38 | Сomputer-based system Автоматизированная система снятия АЧХ, использующая протоколы: LXI, RS-232 Диапазон 1..60 000 000 Гц Генератор RNTH-224 Осциллограф RNTH-169 Программа RNP-128 для ПК Excel - ActiveX and OLE автоматизация |
![]() Прототип системы с 3D отображением данных
![]() | |||
| 2020 | RNH-37 | HF Power Amplifier ВЧ Усилитель мощности 10 Вт, 6.5 ... 9.5 МГц КПД = 32% RNTH-82-4 КТ904А, 2Т903Б RNTH-423-2 - ФНЧ 7 МГц Два режима: +12 В или +24 В, 1 А |
| |||
| 2020 | RNH-36 | HF Power Amplifier ВЧ Усилитель мощности 100 Вт 5.5 ... 9.5 МГц RNTH-414, MRF9120 RNTH-423 - ФНЧ 7 МГц +10...+16 В, 12 А DS1621 RNTH-416 + RNH-36 |
| |||
| 2020 | RNH-35 | 7.162 МГц УМ 1..9 Вт, ТЛГ, АМ 1) RNTH-81-2 - кварцевый задающий генератор 2) RNTH-91-2, 12..48 В, Imax=0.7A, 3) Большой сетевой трансформатор (R~230 < 15 Ом) 4) RNTH-415 УНЧ 10 Вт 5) Arduino (двухтональный генератор, модулятор) 6) OA LoF Filter фильтр нижних частот на ОУ ? RNTH-35 ? RNTH-48 RNTP-13 using NAudio.Wave; https://youtu.be/bOGDvYrBWUo |
![]() | |||
| 2020 | RNH-34 | Контроллер оборотов для AC / DC коллекторного мотора от стиральной машины (RNTH-411), со стабилизацией мощности | ![]() | |||
| 2020 | RNH-33 | Приемная часть системы RNWCS-04_SW Wireless Communication System (Sort Waves) RX: RNTH-83, RNTH-93, RNTH-223, RNTH-104, Firmware: RNTH-346 Modem: RNH-7 Oscilloscope: RNTH-269 |
![]() https://youtu.be/7uyEEjXMfYA | |||
| 2020 | RNH-32 (RNTH-373) |
Разработка Hardware+Software+Firmware дрона |
![]() | |||
| 2019 | RNH-31 | DC-Motor-Stand RNTH-188 DC driver Bluetooth Android |
![]() | |||
| 2019 | RNH-30 | Arduino Mega, RNTH-124 Ethernet Shield, RNTH-329 TFT LCD display 480x320, RNTH-12 2x16 LCD, RNTH-285 - I2C LCD driver, TcpServer TcpClient |
![]() | |||
| 2018 | RNH-29 | RNTH-155 Stepper-Stand |
||||
| 2017 | RNH-28 | 3-Phase-Motor-Stand RNTH-100: Accum RNTH-110, RNTH-313: Motors RNTH-128, RNTH-239: Encoders RNTH-136: Arduino RNTH-237: LCD RNTH-238: Android Ctrl RNTH-254: Bluetooth RNTH-271: Android RNTH-338: Amp RNTH-369: BLDC ESC https://youtu.be/DQE8-o8Cj4k |
| |||
| 2016 | RNH-27 | RX 27.14 MHz (RNTH-66) |
| |||
| 2015 | RNH-26 | TX 27.14 MHz RNTH-222 |
| |||
| 2015 | RNH-25 | Линейный ВЧ усилитель 8 Вт (50 Ом) TX 1550 kHz RNTH-83 RNTH-83-2 RNTH-52 |
![]()
![]() | |||
| 2015 | RNH-24 | Robo-Micro-Cart L293D, CMPS11 |
RNTH-155, RNTH-198, RNTH-211, RNTH-212, RNTH-163( RC- RX RC-TX), Ultrasound, | |||
| 2017 | RNH-23v2 | Robo-Mini-Cart - BLDC motors, RNTH-277 |
![]() | |||
| 2015 | RNH-23 | Robo-Mini-Cart - Brushed DC Motors |
![]() RNTH-136-ST6, SRF05 (RNTH-103), HMC5883L,Accelerometer (RNTH-154), Digital Compass CMPS11 | |||
| RNH-22 Project | ||||||
| 2018 | RNH-22v5 | Упрощенный (вариант RNH-22v4) - Руль, BLDC, RoboteQ - GPS - Bluetooth - Android, Java - Arduino |
Движение только по прямой, используя только метки GPS | |||
| 2018 | RNH-22v4 | RoboMower RNTH-326_OrqaNT RS-485 multi-point network topology ![]() - Руль, BLDC, RoboteQ - Гироскоп - GPS - Энкодеры на колесах - Ультразвук - Переключение скоростей линейным приводом - RS-485 - Bluetooth - 433 MHz - ПК, Windows, C# - Android, Java - Arduino |
RNH-22 Project, RNH-22v4 Project,
![]()
![]()
![]() | |||
| 2017 | RNH-22v3 | RoboMower - Система управления рулем - Электроусилитель рулевого управления с энкодером RNTH-239 - Реализация PID-регулятора в программе Orqa_F7.ino (7000 строк кода) - Бензиновый двигатель для тяги и косилки |
RNH-22 Project, RNH-22v3 Project,
![]() | |||
| 2016 2017 |
RNH-22v2 | RoboMower with: - BLDC motors - Gyroscope гироскоп - RNTH-209 RoboteQ Controller - GPS markers |
RNH-22 Project, RNH-22v2 Project,
![]()
| |||
| 2015 | RNH-22 | RoboMower with: - DC motors - digital compass - RNTH-208 RoboteQ Controller Газонокосилка, RNTH-199 RNTH-200 RNTH-201 RNTH-208 ... |
RNH-22 Project, RNH-22v1 Project,
![]() | |||
| 2014 | RNH-21 | Soldering Iron Station |
![]() | |||
| 2013 2021 |
RNH-20 (RNTH-66) |
TX 1550 kHz TX 1850 kHz TX 1850 kHz TX 3 MHz TX 6.55 MHz TX 10.7 MHz TX 14 MHz ... CW, AM, FSK F = 7 МГц Ua = 1050 В Pвых = 128 Вт КПД = 45 % RNTH-66v2 RNTH-82-4 ГУ-50 https://youtu.be/Dxa-v5SrOPY ГУ-50 x2 https://youtu.be/_J2_x8AjYVk https://youtu.be/9-cP0ne_YPc https://youtu.be/IwetVmuUXjI Grid1 offset, AM, F=1100, F2=1410 Hz https://youtu.be/ShQ4wndYg4E - ток покоя в анодной цепи https://youtu.be/RD9hmpnFS64 - Pвых = 128 Вт Другие тесты в разделе Playlist "Радиотехника" |
![]()
![]() | |||
| 2013 | RNH-19 | Accumulator Charger | ||||
| 2012 | RNH-18 | Power Meter ADE7753 |
![]() | |||
| 2011 | RNH-17 RNWCS-10 |
433 MHz Sound
Transmission
System CD4046BE VCO, ГУН - генератор управляемый напряжением FM, ЧМ - частотная модуляция PLL, ФАПЧ - фазовая аптоподстройка частоты https://youtu.be/MBsFA3Z2pyE |
TX:
RX:
![]() | |||
| 2010 2013 |
RNH-16 |
Frequency Counter 0.3-150 MHz |
![]()
![]()
![]() | |||
| 2010 | RNH-15 | Power Control Panel (RNPCP) - remote control - RS-232 - RS-485 - USB - WiFi - Bluetooth - Radio |
![]() | |||
| 2010 | RNH-14 |
Infrared Sound Transmission CD4046BE VCO, ГУН - генератор управляемый напряжением FM, ЧМ - частотная модуляция PLL, ФАПЧ - фазовая автоподстройка частоты https://youtu.be/5B7BgmwXIqw |
RNBDB:[434].103,105 PLL, VCO, ФАПЧ, ГУН,TX: ![]() RX: ![]() ![]() | |||
| 2007 | RNH-13 | USB Oscilloscope |
| |||
| 2008 | RNH-12 |
WCS Wireless Communication System | | |||
| 2009 | RNH-11 | COM Oscilloscope
Digital Sound Recorder |
![]() | |||
| 2007 | RNH-10 |
USB Radio Thermometer RX, MC145027, ATtiny2313x2 | | |||
| 2007 | RNH-09 | USB Radio Thermometer TX, MC145026, ATtiny2313 |
| |||
| 2007 | RNH-08_RX | 16 command 433 RX, MC145027 | | |||
| 2005 | RNH-08_TX RNWCS-1 |
16 command 433 TX, MC145026 | | |||
| 2005 2023 2024 |
RNH-07-RX RNWCS-2 RNH-07-2 RNWCS-4 |
2 Tone
433 RX (частотный) тональный декодер (детектор) Демодулятор F1=1100, F2=1410, dF=310 Hz |
![]()
| |||
| 2005 | RNH-06 | 2 Tone 433 TX | | |||
| 2005 | RNH-05 | Aux
Controller RS-232 Signal Generator RS-485 |
| |||
| 2005 | RNH-04 | Music Box | ||||
| 2005 2017 2019 |
RNH-03 | Music
Running String Remote Control: 1) RS-232 2) 433 MHz 3) Bluetooth 4) 2.4 GHz RC https://youtu.be/7_0gYJwZIDo |
![]() |
|||
| 2005 | RNH-02 | Music Rainbow |
![]() |
|||
| 2005 | RNH-1 | Power
Digital Control IR-to-Light Control Module https://youtu.be/V1xVGS6ip9o BTA08, MOC3021, LM311,BC548, BC558, 555, 7808, CD4518 (MC14518), |
![]() |